O título
deste primeiro comentário às recentes alterações da Lei das Agências de Viagens
(LAVT), introduzidas pelo Decreto-Lei n.º 199/2012, de 24 de Agosto, inspira-se
numa vitória obtida a alto preço, potencialmente acarretadora de prejuízos
irreparáveis. Mais precisamente em 280 a.C. Pirro teria respondido a um
indivíduo que lhe demonstrou alegria pelo desfecho da batalha que "uma
outra vitória como esta o arruinaria completamente".
É o caso
desta vitória associativa, que admitindo, sem pestanejar, o colectivista mecanismo da solidariedade
pode, do meu ponto de vista, causar ao sector prejuízos irreparáveis ao invés
das falências que anuncia ter salvo.
O processo
legislativo foi acidentado, excessivamente moroso, tendo a Secretária de Estado
do Turismo, face à progressiva contestação no sector associativo e nas
entidades regionais de turismo, encontrado numa importante associação
empresarial o confortável apoio de um presidente, que uma vez falhado o objectivo
principal – criar um fundo gerido pela associação – foi incapaz de perceber os
perigos da solidariedade, chegando ao ponto de a apoiar expressamente, enfatizando
até essa inexplicável e arriscada opção. Por sinal, diametralmente oposta à que
havia sido assumida publicamente aquando da publicação da lei (ver infra o excerto do Diário Económico).
Na Assembleia
da República perante as vozes críticas, PSD incluído, a governante invoca o
apoio da associação, contribuindo o dirigente associativo para esse clima de
concórdia mediante reiterados e invulgarmente intensos elogios à capacidade de
diálogo da governante, às longas horas de trabalho profícuo, à paciência da
governante para com os críticos, enfim um enternecedor desfiar de qualidades
políticas.
Recordo, no
entanto, que a posição da associação empresarial era crítica do mecanismo da
solidariedade como flui do seguinte excerto: “Para a
associação que representa as agências de viagens e operadores turísticos, a
forma de funcionamento
deste Fundo de Garantia "abre a porta para que uma empresa possa ludibriar
os seus clientes, recebendo verbas, que podem ser avultadas sabendo que todas
as outras empresas do sector irão pagar os prejuízos causados". Para a
APAVT, “um sistema de garantia voluntário não pode ser imposto, porque vai ao
arrepio do mercado, mas pode e deve ser voluntário e saudavelmente adoptado
pelas empresas." (Diário Económico,
12 de Maio de 2011).
Feito este
enquadramento – e importando sobretudo não perder de vista a questão
central da solidariedade – partamos para a análise das alterações introduzidas.
I) ALTERAÇÕES
INTRODUZIDAS PELO DECRETO-LEI N.º 199/2012, DE 24 DE AGOSTO
ARTIGO 2.º - Revogado. Operava a distinção
entre agências vendedoras e organizadoras/operadores turísticos, distinção que
implicava sobretudo uma maior contribuição para o fundo de garantia por parte
das segundas.
É evidente que o art.º 2.º
tinha falhas, para as quais alertei oportunamente, mas a sua revogação
associada a uma grande vitória das agências de viagens é uma conclusão no
mínimo excessiva e desfasada da realidade. Basta pensarmos que a Directiva n.º
90/314/CEE faz tal distinção – mantê-la-á certamente após a revisão atendendo
ao seu carácter estrutural – e que o preceito, não obstante as falhas que
apontei, estava na origem de uma diferente
contribuição entre agências vendedoras e organizadoras/operadores
turísticos. Na solução acabada de publicar não
existe qualquer diferenciação, todas as empresas pagam o mesmo em termos de
contribuição única (2.500 €) e quanto maior é a facturação menos pagam
proporcionalmente em termos de contribuições
adicionais impostas pelo carácter solidário do fundo. Corrige-se um erro
mas incorre-se noutro maior…
ARTIGO 3.º/3 – Encontra-se excluída
do conceito de actividades próprias
das agências de viagens e também do princípio
da exclusividade a comercialização
directa dos serviços prestados pelos empreendimentos turísticos e empresas
transportadoras quando realizada por meios
telemáticos ou internet.
Existe, no entanto, uma maior amplitude da oferta directa quando realizada por meios telemáticos/internet – exclui-se tão somente a venda
de viagens organizadas – já não se exigindo, como nas excepções ao princípio da
exclusividade, que se trate de serviços próprios [art. 4.º/a)] podendo, assim,
um hotel incluir no seu site excursões, transporte aéreo e outros
serviços.
Eliminaram-se agora as
realidades declaradas de interesse para o turismo, entidades que prossigam
atribuições públicas da promoção de Portugal ou das suas regiões enquanto
destino turístico mesmo quando inscritas
no RNAVT como figurava numa fase avançada dos trabalhos legislativos.
Ver aditamento: ART.º 4.º Outras obrigações no âmbito do registo
nacional das agências de viagens e turismo.
ARTIGO 7.º/2/c) – Permite-se
através de um aditamento na parte final que na inscrição no RNAVT se apresente
uma garantia financeira em
substituição do seguro de
responsabilidade civil.
ARTIGO 9.º – Revogação da
alínea a) em que a situação de insolvência ou dissolução da agência de viagens,
até agora um dos elementos informativos
permanentemente disponíveis no RNAVT, conduz ao cancelamento imediato da inscrição.
Correspondentemente o novo n.º
2 prevê o cancelamento imediato da inscrição no RNAVT em caso de declaração de
insolvência (sem o respectivo plano aprovado) ou de dissolução de uma agência
de viagens.
Na mesma linha, o novo n.º 3
determina o cancelamento no RNAVT quando a agência de viagens não repuser os
valores pagos pelo fundo aos respectivos clientes.
Aparentemente o cancelamento da inscrição está
associado ao desaparecimento imediato da
informação relativa à agência de viagens falida ou que não repõe as verbas
pagas aos consumidores que lesou, branqueando-se com a nova solução legislativa
tais condutas, o que se me afigura contraproducente.
ARTIGO 10.º – Inseriu-se no
n.º 1 a expressão de forma ocasional e
esporádica para o exercício da actividade das agências de viagens doutro
Estado-membro da UE.
Poderão surgir dúvidas relativamente
à compatibilidade da alteração com o espírito de Bolkestein que não
distingue entre exercício regular e esporádico, adensando as dúvidas
anteriormente existentes pois dificilmente a garantia financeira
consubstanciada no fundo de garantia poderá encontrar equivalente noutro Estado membro.
Revogou-se o n.º 2 porquanto o
seu conteúdo foi incorporado no n.º 1 e o n.º 3 actualiza tão somente a
remissão para os artigos.
ARTIGO 11.º/1 – Foram
eliminados os institutos públicos do
regime especial relativo às instituições
de economia social, uma regulamentação há muito vigente em que se destaca o
requisito cumulativo de as viagens se realizarem de forma ocasional e
esporádica, o que se verifica desde que não excedam cinco anuais.
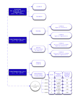
ARTIGO 31.º
N.º 1 – Fixa-se o valor mínimo do fundo em 2 milhões de
euros (o n.º 5 do art.º 32.º estabelecia a obrigatoriedade de as empresas
retomarem o pagamento da contribuição anual quando o fundo ficasse com menos de
1 milhão e até perfazer 4 milhões). Os atributos da personalidade jurídica e
autonomia patrimonial, administrativa e financeira bem como a mais que
questionável solidariedade pelo incumprimento dos créditos dos consumidores já
decorriam da lei e regulamentação anteriores.
N.º 2 – Limita-se as
consequências da solidariedade pela introdução de um limite máximo anual global
de 1 milhão de euros. Um mero paliativo para responder aos críticos da
solidariedade porquanto uma mega fraude esgota, num ápice, o limite anual
global, podendo distribuir-se ao longo dos anos à medida que vão sendo
proferidas as decisões dos tribunais. Privam-se, assim, os demais consumidores
de obterem ressarcimento.
Porque não consagrar limites individuais de responsabilidade
das empresas ao invés de um limite de
todo o sector, colocando as consequências da actuação fraudulenta e
imprudente das agências falidas nas concorrentes que permanecem no mercado e
que até podem ter sofrido as consequências da sua má gestão, designadamente
através de uma política agressiva de preços?
Quem vai responder por esta
perigosa solução legislativa se uma agência on-line
estrangeira perceber as fragilidades do nosso sistema inscrevendo-se no RNAVT,
embora operando no seu país de destino, criando pacotes ou outros produtos
turísticos apelativos com o intuito de se apropriar das verbas de algumas
centenas ou milhares de consumidores em Portugal e nos diferentes Estados-membros?
Recorde-se que o fundo de
garantia protege os consumidores bem para além da matéria dos pacotes
turísticos, um caso em que o legislador nacional ultrapassa largamente o que
lhe é imposto pela Directiva n.º 90/314/CEE. Como salientou o principal partido
do Governo numa das audições à Secretária de Estado Turismo na Assembleia da
República, não há outro sector onde a protecção do consumidor vá tão longe,
exemplificando com a banca ou seguros onde é bem menor.
N.º 6 – As receitas do fundo
são nele aplicadas.
ARTIGO 32.º
N.º 1 –
Eliminada a distinção entre agências vendedoras e organizadoras/operadores
turísticos que estava na origem de uma contribuição diferenciada para o fundo
de garantia, a emenda é pior que o soneto
por duas razões fundamentais:
1ª) Para
todas as agências, independentemente da
sua dimensão, um dos requisitos para acederem ao mercado é o de pagarem uma
contribuição única de 2.500 €, ou
seja, uma grande organização que vai facturar dezenas de milhões de euros paga
exactamente a mesma quantia que uma pequena empresa que pode nem sequer atingir
um milhão de euros nos primeiros anos. Com a agravante do risco, como é
historicamente demonstrado em Portugal e por essa Europa fora, ser sobretudo
criado pelas grandes organizações. É neste nível que se têm defraudado os
consumidores, despontando ultimamente os prestadores on-line. O que é normal e justo numa economia de mercado é o risco
ser suportado pelas empresas que o criam.
2ª) A própria
designação de contribuição única é
enganadora porquanto a solidariedade que enforma o fundo e a ausência de
limites individuais de responsabilidade – uma agência on-line de um
prestador de serviços que tenha falido noutro país reabre em Portugal e lesa
consumidores nalguns milhões de euros – podem determinar contribuições adicionais como veremos mais à frente. Ou seja, um
sistema permeável ou mesmo incentivador de mega fraudes que as empresas que
sobreviverem vão pagar, porventura anualmente, através de contribuições
adicionais. Numa conjuntura em que se somam falências de operadores e de
companhias aéreas criam-se em Portugal condições ímpares para o exercício sem
escrúpulos da actividade, uma espécie de paraíso
para a fraude apelando aos melhores por esse mundo fora. A mensagem bem
pode ser: compre à vontade pois se houver problemas lá estão as empresas
portuguesas para ressarcir o consumidor lesado através do fundo de garantia.
N.ºs 2 a 4 – A
revogação destes números significa o abandono do critério mais consensual, o do pagamento anual proporcional à facturação [surgia, ainda que de
forma mitigada no n.º 2/b)] e a sua substituição por um sistema de escalões em
que o pagamento é mais gravoso para uma agência que facture 0,5 milhões de
euros (paga 350 €, ou seja, proporcionalmente 700 € por milhão de facturação)
enquanto uma que facture 50 milhões de euros paga 1.500 € (30 € por cada milhão
facturado) como decorre do Anexo I. Vinte e três vezes mais no primeiro caso!
N.º 5 – Como
se referiu, a contribuição única
(2.500 €) é uma expressão enganadora pois, sempre que o valor do fundo seja inferior a 1 milhão de euros, são
exigidas contribuições adicionais até
que volte a atingir o seu valor mínimo que foi agora fixado em 2 milhões de
euros. Pagamento proporcional à facturação como seria de elementar justiça?
Não! Em função de escalões em que o primeiro (até 1 milhão de euros) paga
proporcionalmente muito mais como se constata no exemplo que acabei de referir.
N.º 6 –
Fixa-se o prazo de 30 dias para o pagamento da contribuição adicional a contar da notificação da autoridade
turística nacional. A IES deve ser facultada por forma a apurar-se o respectivo
escalão.
ARTIGO 33.º
N.º 1 –
Simples aditamento da expressão “em alternativa” o que já decorria sem
dificuldade da hermenêutica do preceito.
N.º 3 – O
prazo para a agência de viagens repor as verbas pagas pelo fundo ao consumidor
é encurtado de 60 para 30 dias.
N.º 4 –
Especificação do momento a partir do qual se conta o prazo de 30 dias para o
consumidor apresentar o requerimento à comissão arbitral (termo da viagem,
cancelamento da viagem imputável à agência, data do conhecimento da
impossibilidade da sua realização por facto imputável à agência ou encerramento
do estabelecimento).
N.º 5 –
Enumeram-se algumas situações em que o prazo anterior se considera observado,
designadamente o preenchimento do livro do reclamações, a reclamação em
simultâneo à agência de viagens e à autoridade turística nacional, à ASAE, aos
centros de arbitragem de conflitos de consumo ou ao Provedor do Cliente.
N.º 6 –
Previsão da criação de uma taxa que reverte para o Fundo como contrapartida da
intervenção da comissão arbitral em moldes a definir em sede regulamentar.
ARTIGO 35.º
N.º 5 –
Possibilidade de o seguro de responsabilidade civil ser substituído por uma
garantia financeira de harmonia com a Directiva Bolkestein.
ARTIGO 39.º
N.º 1/a) –
Uma das situações em que a ASAE pode determinar a suspensão temporária da
actividade e o encerramento temporário do estabelecimento é a da declaração de
insolvência sem a aprovação do respectivo
plano.
Idem, al. f) – Aditamento relativo à não prestação da contribuição adicional que pode determinar a
aplicação da medida cautelar pela ASAE de suspensão temporária da actividade e
o encerramento temporário do estabelecimento.
N.º 3 –
Aditamento. Prevêem-se três situações em que a não observância no prazo de 30
dias determina o cancelamento automático
da inscrição no RNAVT:
- Não
entrega à autoridade turística nacional do comprovativo de que as garantias
(seguro de responsabilidade civil e contribuições adicionais para o fundo) se
encontram em vigor. Aparentemente não se tomou em conta que uma das garantias é
agora controlada pelo Turismo de Portugal, IP pelo que a norma deve ser objecto
de interpretação restritiva confinando-se o dever ao seguro de responsabilidade
civil;
- A não
reposição dos valores no fundo das verbas da sua responsabilidade;
- A não
prestação da contribuição adicional.
ARTIGO
40.º/1/e) – Simples correcção formal.
ARTIGO 42.º/2
– Em vez do site da Comissão de Aplicação de Coimas em Matéria Económica
e de Publicidade (CACMEP) a decisão de aplicação de sanções pode ser
publicitada no site da ASAE. Alteração ligada à modificação do art.º
43.º.
ARTIGO 43.º –
A competência para aplicação de sanções previstas na LAVT passa da Comissão de
Aplicação de Coimas em Matéria Económica e de Publicidade (CACMEP) para a ASAE.
ARTIGO 44.º –
Mercê da eliminação da CACMEP os seus 10% do produto das coimas passam para a
ASAE (anteriormente 30%, agora 40%) mantendo-se a percentagem do Estado (60%).
Inovadoramente quando se tratar de violações relativamente ao fundo de garantia
10% revertem para este organismo.
II) ARTIGO 5.º -
DISPOSIÇÃO TRANSITÓRIA
N.º 1 – As
agências que se hajam inscrito no RNAVT após 5 de Junho de 2011 (data da
entrada em vigor da actual LAVT) e que hajam subscrito o fundo de garantia –
não se trata de uma opção, tiveram de o subscrever pois constitui, tal como o
seguro de responsabilidade civil, um dos requisitos para a inscrição no RNAVT –
é-lhes aplicável o novo regime de contribuição
única (2.500 €) previsto no art.º 32.º/1.
Prevê-se o reembolso da diferença, se existir,
entre o valor da sua contribuição
efectiva (2.500 € ou 5.000 € consoante se tratasse de agências vendedoras
ou organizadoras e eventual contribuição anual de 0,1% do volume de negócios
que hajam entretanto realizado).
O n.º 1 é,
assim, aplicável às agências que acederam ao mercado de harmonia com o novo
quadro legal (mera comunicação prévia, segundo a Directiva Bolkestein
tinham obrigatoriamente de subscrever o fundo).
Para as que
acederam ao mercado de harmonia com o regime anterior (licença /alvará) podiam
optar entre conservarem até 5 de Junho de 2012 o sistema de caução (garantia
bancária ou seguro-caução) – face ao atraso dos trabalhos legislativos assim
permaneceram mais alguns meses – aplica-se o n.º 3 ou se subscreverem o fundo
de garantia aplica-se o n.º 4.
No exemplo de
uma agência organizadora que facturou
50 milhões de euros, terá a receber 2.500 € (5.000 € da anterior contribuição
inicial menos 2.500 € da actual contribuição única) mais 5.000 € da
contribuição anual, se a tiver realizado entretanto (0,1% do volume de negócios
do ano imediatamente anterior), ou seja, 7.500 €.
Noutro
exemplo relativo a uma agência vendedora
que pagou 2.500 € de contribuição
inicial, que é igual à actual contribuição
única, nada tem a receber a esse título. Facturou por hipótese 1 milhão de
euros e realizou entretanto a contribuição anual: recebe 1.000 € (0,1% do
volume de negócios do ano imediatamente anterior).
N.º 2 –
Fixa-se um prazo máximo de 180 dias para a autoridade turística nacional
proceder ao reembolso.
N.º 3 – Para
as agências de viagens constituídas de harmonia com a legislação anterior
(sistema de licença/alvará) que mantiveram a caução, o sistema é diferente: a contribuição única de 2.500 € é
substituída por contribuições anuais até
2015, ou seja, quatro pagamentos, devendo a primeira ocorrer nos 30 dias a
contar da entrada em vigor do diploma.
Não se prevê qualquer notificação do Turismo de
Portugal, IP para o efeito, ao invés do que sucede para as contribuições
adicionais (art.º 32.º/6).
O montante da
contribuição anual não é directamente
proporcional ao volume de negócios mas é calculado em função dos cinco escalões
constantes do quadro único que figura no anexo I do diploma. Como se referiu o
quadro com cinco escalões serve também para o cálculo das contribuições
adicionais quando o fundo em consequência dos pagamentos aos consumidores
gerados por agências falidas dispuser de menos de 1 milhão de euros.
No 1º escalão,
as agências de viagens com prestações de serviços até 1 milhão de euros pagarão
4 contribuições anuais de 350 €, o que perfaz 1.400 €.
No 2º
escalão, as empresas com prestações de serviços superior a 1 e até 5 milhões de
euros pagarão 4 contribuições anuais de 500 €, o que soma 2.000 €.
No 3º
escalão, as empresas com prestações de serviços superior a 5 e até 10 milhões
de euros pagarão 4 contribuições anuais de 1.000 €, o que totaliza 4.000 €.
No 4º
escalão, as empresas com prestações de serviços superior a 10 e até 50 milhões
de euros pagarão 4 contribuições anuais de 1.500 €, o que perfaz 6.000 €.
Finalmente,
no 5º e último escalão, as empresas com prestações de serviços superiores a 50
milhões de euros pagarão 4 contribuições anuais de 3.000 €, o que totaliza
12.000 €.
Nos dois
primeiros escalões, em que se situa o núcleo de empresas que de forma mais
aguerrida se vem opondo ao mecanismo da solidariedade, existe um ganho de 1.100
€ no 1º escalão (nos 4 anos pagam 1.400 €) e 500 € no 2º escalão (nos 4 anos
pagam 2.000 €) comparativamente à impropriamente denominada contribuição única
de 2.500 €. No entanto, os demais escalões pagam mais de 2 500 €, ou seja o 3º
escalão paga nos 4 anos 4.000 €, o 4º escalão paga nesse mesmo período 6.000 €
e, por fim, 0 5º escalão paga 12.000 €.
É totalmente
incompreensível esta solução pois, como vimos supra, quem haja
contribuído para o fundo – obrigatoriamente
porque acedeu ao mercado de harmonia com o novo regime de mera comunicação
prévia ditado por Bolkestein – vê restituída uma importância
significativa, caso já tenha realizado a contribuição anual de 0,1% do volume
de negócios (nos exemplos acima referidos 5.000 € e 1.000 €) e, no mínimo,
2.500 € se se tratar de uma agência organizadora/operador turístico.
Mas
esquece-se totalmente o elevadíssimo valor de cerca de 12.500 € que as empresas
já existentes em 5 de Junho de 2011 pagaram pelo alvará! Não havendo nexo de
reciprocidade entre a prestação do serviço e o valor auferido pelo Estado nem
tendo sido cumprido o comando legislativo de afectação ao sector de uma parte
dessa taxa naturalmente que não se pode ignorar este importante aspecto.
O presidente
da APAVT é, como acaba de declarar, frontalmente contra as taxas turísticas que
os municípios, designadamente o de Aveiro, pretendem implementar mas não tem um
gesto mínimo de reivindicação face a esta iniquidade que afecta as agências de
viagens licenciadas ao abrigo das anteriores leis do sector?
Porque não se
considerou uma das propostas avançadas na Assembleia da República de essa
desproporcionada taxa do alvará cobrada ao longo de anos ser considerada como
contribuição inicial? O que equivale a dizer, actualizando a proposta avançada
em sede parlamentar, seriam as agências já existentes em 5 de Junho de 2011
dispensadas das quatro contribuições anuais até 2015.
A autoridade
turística nacional vai devolver verbas porventura significativas, diminuindo
consequentemente a sustentabilidade do fundo, a empresas que acederem
recentemente ao mercado, mas a lei não dispensa as contribuições anuais (a
partir do 3º escalão superiores à contribuição única de 2.500 €) a empresas há
muito existentes. Qual é a lógica que presidiu a esta solução?
Pode
contra-argumentar-se: quando o fundo atingir os 2 milhões de euros as empresas
existentes deixam de pagar as contribuições anuais. Mas será que é minimamente
expectável que isso suceda quando uma parte das verbas do fundo vai ser
devolvida e a ausência de limites individuais de responsabilidade pode levar a
que uma mega fraude consuma vários milhões de euros distribuídos ao longo dos
anos por decisões dos tribunais, comissão arbitral e provedor do cliente?
Nos exemplos
acima referidos, a empresa de grande dimensão (agência organizadora/operador
turístico) que acedeu ao mercado depois de 5 de Junho de 2011 e que facturou
mais de 50 milhões de euros paga apenas a contribuição única de 2.500 €
sendo-lhe devolvidos 2.500 € mais 5.000 € o que totaliza 7.500 €. O escalão 5
do Anexo I, ou seja, o pagamento dos 3.000 € só lhe será exigido quando o fundo
tiver menos de 1 milhão de euros.
Uma empresa
com a mesma facturação de mais de 50 milhões de euros se já existente em 5 de
Junho de 2011, independentemente de ter mantido a caução ou realizado a
contribuição inicial, vai pagar 12.000 € (5º escalão do Anexo I). O que
equivale a dizer que pela circunstância de se tratar de uma empresa existente
no mercado há alguns anos paga mais 9.500 € (12.000 € das contribuições anuais
menos 2.500 € da contribuição única) que uma organização constituída em Julho
de 2011 o que somado à elevada taxa do alvará (12.500 €), que não é atendida a
qualquer título, mostra a incongruência do sistema que dá um tratamento mais
favorável às empresas recentemente constituídas em detrimento das já existentes
há alguns anos.
A prestação
de serviços é apurada de harmonia com o anexo N da Declaração Anual de IVA –
Regimes Especiais – IES (campo 15).
De
harmonia com as instruções fiscais os campos 15 a 18 “só devem ser preenchidos
pelos sujeitos passivos que realizem operações sujeitas ao regime definido pelo
Decreto-Lei n.º 221/85, de 3 de Julho (agências de viagens e organizadores de
circuitos turísticos), mas apenas quando estes actuem em nome próprio perante o
cliente e recorram, para a realização dessas operações, a transmissões de bens
ou a prestações de serviços efectuadas por terceiros.
Todas
as restantes operações, ainda que realizadas pelas agências de viagens e
organizadores de circuitos turísticos, devem ser inscritas nos quadros 03 e 04
do anexo L e ou do(s) anexo(s) M, dado que passam a cair no âmbito da disciplina
geral do CIVA”.
O
campo 15 é reservado “ao montante das contraprestações obtidas, com IVA
incluído, relativas aos serviços prestados no período a que se refere a declaração”.
As tradicionais
dificuldades na aplicação do regime especial do IVA são agora transportadas
para esta sede.
N.º 4 –
Enquadra as empresas constituídas antes de 5 de Junho de 2011 (clássico sistema
de licença/alvará) que hajam realizado a contribuição inicial de 2.500 € ou
5.000 €, consoante os casos, de forma opcional pois, como se referiu, poderiam
ter mantido em vigor a caução.
Se a
contribuição inicial que realizaram para o fundo (2.500 € ou 5.000 €) for
inferior ao valor devido, ou seja, às quatro prestações anuais de harmonia com
o respectivo escalão do anexo I, devem contribuir com a diferença entre o valor
efectivamente pago (contribuição inicial + contribuição anual de 0,1%) e a contribuição
anual correspondente ao escalão multiplicado por quatro (número de anos até
2015).
N.º 5 – Para
as agências licenciadas que podendo manter a caução optaram pelo fundo de
garantia determina-se o reembolso da diferença relativa às verbas que
efectivamente contribuíram para o fundo (contribuição inicial e eventual contribuição
anual) e o valor da contribuição decorrente do correspondente escalão constante
no anexo I.
Por exemplo:
a agência na qualidade de organizadora realizou a contribuição inicial de 5.000
€ enquadrando-se a sua facturação no 3° escalão (4 x 1.000 € = 4.000 €), deverá
ser reembolsada em 1.000 €.
Noutro
exemplo, uma pequena agência na qualidade de vendedora realizou a contribuição
inicial de 2.500 € e situando-se a sua facturação no 1º escalão (4 x 350 =
1.400 €), deverá ser reembolsada em 1.100 €.
N.º 6 – Tal
como para o pagamento, o reembolso deve ser efectuado pela autoridade turística
nacional no prazo máximo de 180 dias.
N.º 7 – A IES
surge como o elemento que permite comprovar o volume de negócios e apurar o
valor anual a pagar pelo que deve ser facultada pela agência de viagens à
autoridade turística nacional.
N.º 8 – Prevê
a devolução da caução (bancária ou seguradora) pela autoridade turística
nacional desde o momento em que a agência efectue a sua contribuição para o
fundo. Pode questionar-se: na totalidade ou é suficiente a primeira prestação
anual? Optando-se pela primeira hipótese ocorre um agravamento da posição das
empresas porquanto duplicam os custos, ou seja, o pagamento do prémio anual à
seguradora ou à banca mais a contribuição para o fundo. Parece mais de harmonia
com o espírito legislativo a segunda hipótese.
N.º 9 –
Esclarece-se que às contribuições anuais podem acrescer as contribuições
adicionais decorrentes da solidariedade (o fundo em consequência dos pagamentos
aos consumidores de agências falidas fica com menos de 1 milhão de euros).
N.º 10 –
Manutenção do tradicional sistema da caução em que o cliente pode escolher
accionar a garantia da agência organizadora ou da agência vendedora de harmonia
o sistema de protecção decorrente da Directiva n.º 90/314/CEE.
N.º 11 – A
interpretação deste número é complexa. Podemos exemplificar com uma situação em
que a caução de um operador turístico (por exemplo 250.000 €) não cobre o
montante total da dívida (exemplo: 2 milhões de euros) e a agência solidariamente
responsável – a agência que vende o pacote – já iniciou a sua contribuição para
o fundo, seja através da actual contribuição única de 2.500 €, de anteriores
contribuições iniciais de 2.500 ou 5.000 €, eventualmente acrescidas da
contribuição anual de 0,1% (exclui-se a primeira contribuição anual segundo o
correspondente escalão do anexo I porquanto de harmonia com o n.º 8 a caução é
devolvida).
O operador A
com a caução de 250.000 € faliu, tendo algumas dezenas de clientes com
prejuízos de 2 milhões de euros apresentado reclamação na comissão arbitral,
provedor do cliente e acções nos tribunais contra as agências vendedoras B a Z
que realizaram contribuições iniciais ou anuais segundo o anexo I.
A opção dos
consumidores pelas agências vendedoras B a Z abre as portas do fundo até 1
milhão de euros anuais (com efeito, os 2 milhões de euros de prejuízos não
ficarão certamente decididos pelas três entidades no primeiro ano, sobretudo no
caso dos tribunais).
Com a
agravante de os valores que foram pagos pelo fundo aos clientes das agências
vendedoras B a Z devem ser repostos por estas agências (art.º 33.º/3).
No referido
exemplo a agência C com a facturação de 1 milhão de euros e com uma caução de
250.000 € realizou a contribuição inicial de 2.500 € e vendeu viagens do
operador A no montante de 700.000 €, verba que foi restituída aos clientes. A
agência C deverá repor 700.000 € no fundo (art.º 33.º/3) o que com elevada
probabilidade determinará a sua insolvência.
N.º 12 – O
incumprimento de qualquer das obrigações de contribuição para o fundo
constituem contra-ordenações punidas com coima de 2.500 € a 3.740 € no caso de
pessoas singulares e de 15.000 a 30.000 € no que se refere às pessoas
colectivas.
III) ART.º 4.º –
OUTRAS OBRIGAÇÕES NO ÂMBITO DO REGISTO NACIONAL DAS AGÊNCIAS DE VIAGENS E
TURISMO
N.º 1 –
Condiciona a inscrição no RNAVT – havendo que contribuir para o fundo de
garantia e seguro de responsabilidade civil de harmonia com o art.º 6.º/1/a) e
b) – dos estabelecimentos, iniciativas ou projectos declarados de interesse
para o turismo (como será o caso de um campo de golfe, uma marina ou um
estabelecimento de restauração e de bebidas) a comercialização por via telemática/internet
de serviços em território nacional e de forma permanente.
A
comercialização dos serviços por via telemática/internet respeita a
qualquer das actividades próprias das agências de viagens enumeradas no art.º
3.º/1.
Não querendo
inscrever-se no RNAVT terá de se associar – optando-se por uma formulação ampla
“por qualquer forma” – a uma entidade nele inscrita que observe tais requisitos
como é o caso paradigmático das agências de viagens.
N.º 2 – Os
estabelecimentos ou iniciativas declarados de interesse para o turismo
identificadas no n.º anterior já existentes devem inscrever-se no RNAVT no
prazo de 180 dias a contar da data de entrada em vigor das alterações à LAVT.
N.º 3 –
Aplica-se às entidades regionais de turismo, fazendo-se referência à necessidade
de observarem, para além das normas de contratação pública, a comercialização
dos serviços por meios telemáticos/internet desenvolver-se não
directamente mas por intermédio da entidade inscrita no RNAVT que cumpra os
requisitos de acesso à actividade de agência de viagens e turismo.
A expressão é
aparentemente redundante porquanto a inscrição no RNAVT depende da observância
dos requisitos como a subscrição do fundo e a contratação do seguro de
responsabilidade civil.
IV) ENTRADA EM
VIGOR DAS ALTERAÇÕES
Embora no
Anteprojecto estivessem previstos 30 dias após a publicação, o diploma
acabado de publicar não tem qualquer disposição relativamente à data da sua
entrada em vigor.
Aplica-se
nestas situações o art.º 2.º da Lei n.º 74/98, de 11 de Novembro (sobre a
publicação, a identificação e o formulário dos diplomas) que fixa supletivamente
o prazo de vacatio legis
relativamente aos actos legislativos e outros actos de conteúdo genérico,
designadamente os diplomas elaborados pelo Governo e
pela Assembleia da República os quais entram em vigor no 5º dia após a
publicação.
O prazo
conta-se a partir do dia imediato ao da sua disponibilização no sítio da internet
gerido pela Imprensa Nacional – Casa da Moeda, S.A., ou seja, as alterações
à Lei das Agências de Viagens entraram em vigor no dia 29 de Agosto de 2012.
Sendo a vacatio legis que acabámos
de referir fixada supletivamente, significa que o legislador podia ampliá-la
mais ou menos acentuadamente, reduzi-la ou mesmo suprimi-la. No Anteprojecto,
como se referiu, previam-se 30 dias o que se afigurava bem mais ajustado à
situação.
V) AS ALTERAÇÕES
VIOLAM A RESOLUÇÃO DA ASSEMBLEIA DA REPÚBLICA N.º 12/2012
Suprimiu-se
no diploma a referência à Resolução da Assembleia da República que até uma fase
avançada dos trabalhos legislativos figurava no preâmbulo. Analisemos pois os
aspectos constantes das alíneas a) a d), o que a Assembleia da República
recomendava e a resposta dada pelo Governo:
“Resolução da
Assembleia da República n.º 12/2012
Recomenda ao
Governo a alteração de normas do Decreto-Lei n.º 61/2011, de 6 de maio, que
«Regula o acesso e exercício da atividade das agências de viagens e turismo».
A Assembleia
da República resolve, nos termos do n.º 5 do artigo 166.º da Constituição,
recomendar ao Governo que analise, através de grupo de trabalho criado para o
efeito, no prazo de 60 dias:
a) Se há uma
justa repartição entre as pequenas e médias empresas (PME) e as empresas de
maior dimensão no que concerne aos montantes a contribuir para o Fundo de
Garantia de Viagens e Turismo (FGVT); e
Resposta negativa: Todas contribuem com 2.500 € seja uma PME ou um grande
grupo económico. Nas contribuições adicionais impostas pelo mecanismo da
solidariedade quanto maior é a facturação a contribuição para o fundo de garantia
é proporcionalmente menor;
b) Se a
criação deste Fundo é a melhor forma de assegurar os direitos e legítimas
expectativas dos consumidores, bem como se a forma de gestão atualmente
prevista é a mais adequada;
Resposta negativa: A caução é preferível mas foi afastada sem qualquer
reflexão com o argumento infundado que as empresas não estavam a conseguir a
renovação, o que é falso;
c) Se estão
garantidas regras para um mercado verdadeiramente concorrencial, tendo em conta
as especificidades do setor; e
Não estão se as empresas numa economia de mercado em vez de responderem por
si próprias pagam os erros ou fraudes das suas concorrentes. É o caso de
prestadores on-line descredibilizando
o mercado ao criarem situações de fraude como sucedeu recentemente em França e
Espanha;
d) Que envie
à Assembleia da República, para apreciação, o relatório elaborado por esse
grupo de trabalho.”
Ainda não foi enviado o relatório à assembleia da república. Aparentemente
o grupo de trabalho nem sequer foi constituído.
EM CONCLUSÃO:
Mesmo que não
se optasse pelo sistema de caução, há muito vigente e dominante por essa
Europa, o fundo de garantia poderia ter sido substancialmente melhorado,
introduzindo-se limites individuais de responsabilidade proporcionais às
contribuições de cada empresa.
Afastado o
mais justo e adequado critério da facturação, o sistema de escalões que se
consagrou leva a que uma pequena empresa pague proporcionalmente muito mais que
uma grande organização nas contribuições adicionais decorrentes da
solidariedade. A contribuição única, expressão enganadora, também não faz
qualquer distinção, violando-se, assim, a Resolução da Assembleia da República
n.º 12/2012, existindo razões para uma nova intervenção deste órgão de soberania.
Naturalmente
que o Governo é o principal responsável mas a associação empresarial do sector
não está isenta de culpas. Uma vez falhado o principal objectivo – um fundo
sobre a sua égide que legitimamente anseia – foi incapaz de compreender os perigos
da solidariedade. Pior ainda, contrariando a sua anterior posição nesse domínio,
apoiou-a expressamente criando condições objectivas para mega fraudes, que as
empresas do sector poderão vir a pagar, aumentando o risco global do sector da
distribuição de viagens.
Carlos Torres, Turisver on-line de 30 de Agosto
de 2012 e 4 de Setembro de 2012
